行业关注 - NMN潜在的抗衰老活性及其适用性

全球老年人口不断增加,因此对抗衰老保健产品的需求以确保长寿以及改善与年龄相关的并发症的需求也在增加。
人体内的烟酰胺腺嘌呤二核苷酸 (NAD + ) 水平会随着衰老而耗尽,并且与线粒体能量产生的下调、氧化应激、DNA 损伤、认知障碍和炎症状况有关。然而,米优app官方下载安卓 (米优app官方下载安卓 )作为 NAD +的前体,可以通过提高体内NAD +水平来减缓这一过程。一些研究表明,补充 NMN 对各种年龄引起的并发症的治疗效果是肯定的。

20世纪对传染病的成功控制导致许多国家的平均预期寿命急剧上升。2019 年,全球 65 岁及以上人口为 7.029 亿,预计到 2050 年将达到 15.489 亿。随着老年人口的增加,动脉粥样硬化、高血压、骨关节炎、包括阿尔茨海默病和帕金森病在内的神经退行性疾病、糖尿病和癌症等与年龄相关的疾病的患病率不断上升,导致全球社会经济和医疗负担沉重。

▲2019 年全球 65 岁或以上人口的百分比
因此,世界范围内的年龄管理医学实践如雨后春笋般涌现,以推荐营养补充剂、各种药物、运动计划、激素疗法和其他治疗方法来减轻衰老的影响。
在各种抗衰老保健品中,NMN作为一种很有前景的抗衰老产品,越来越受到人们的关注。导致衰老的线粒体衰变可以通过增加体内烟酰胺腺嘌呤二核苷酸 (NAD + ) 水平来逆转。NMN 是 NAD + 的前体,作为NAD +生物合成的中间体,而 NMN 的膳食补充剂被发现可以增加体内的 NAD +水平。NMN 是一种生物活性核苷酸,由包含烟酰胺和核糖的核苷与磷酸基团反应形成。它自然存在于各种植物和动物食物来源中。此外,已经进行了几项研究来研究生物技术生产和从细菌和酵母中纯化 NMN 的潜力。
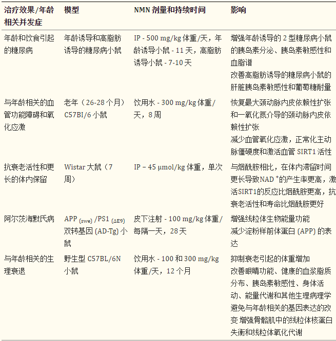
除了 NMN 的抗衰老潜力外,在许多体内研究中还发现了广泛的药理活性。NMN 与阿尔茨海默病、肥胖和相关并发症、脑和心脏缺血以及年龄和饮食诱发的 2 型糖尿病的发病率之间的联系已被广泛研究。

衰老是一种自然过程,可通过 NAD + 耗竭导致各种器官(如大脑、脂肪组织、皮肤、肝脏、骨骼肌和胰腺)的线粒体能量产生下调来确定。由于衰老时 NAD +消耗酶增加,体内NAD +水平会降低。这些 NAD +消耗酶包括 NADase (CD38/CD157)、聚 (ADP-核糖) 聚合酶 (PARP)、NAD +依赖性乙酰化酶 (sirtuins)、BST 和tankyrase (TNKS) 。Sirtuins消耗NAD +为了执行多种功能,例如脱乙酰化、脱戊二酰酶、脂肪酰胺酶、脱丙二酰酶和脱琥珀酰酶活性。
调节长寿、衰老和与年龄相关的生理变化是 sirtuin 生物学的重要方面之一,而 CD38 利用 NAD +产生环状 ADP-核糖和烟酰胺。除此之外,PARP 消耗 NAD +形成支链 ADP-核糖聚合物,有助于 DNA 修复。由于 NMN 是 NAD +生物合成的中间化合物,因此 NAD +消耗酶消耗的 NAD +水平可以通过向身体施用 NMN 来补偿。
在哺乳动物细胞中产生 NAD +有三种不同的生物合成途径,包括从色氨酸、补救和 Preiss-Handler 途径的从头合成。在这三种途径中,NMN 是补救途径中的中间副产物,它通过补救途径和 Preiss-Handler 途径参与 NAD +生物合成,如下图。

▲NMN涉及的NAD+生物合成途径。NMN参与的哺乳动物细胞中NAD+的生物合成途径有Preiss-Handler和补救途径,补救途径是NAD+的主要来源。NAMPT-烟酰胺磷酸核糖基转移酶;ATP-三磷酸腺苷;ADP-二磷酸腺苷;NMNAT-烟酰胺单核苷酸腺苷酸转移酶;NRK-烟酰胺核苷激酶;NAPRT-烟酸磷酸核糖基转移酶;NADS-烟酰胺腺嘌呤二核苷酸合成酶。
补救途径是 NAD +生物合成最有效和主要的途径,其中烟酰胺和 5-磷酸核糖基-1-焦磷酸在 NAMPT 的酶作用下转化为 NMN,然后与 ATP 结合并通过 NMNAT 转化为 NAD 。此外,NAD +消耗酶负责 NAD +的降解,并因此形成烟酰胺作为副产物。在 Preiss-Handler 途径中,最初,烟酸通过烟酸磷酸核糖基转移酶 (NAPRT) 活性转化为烟酸单核苷酸 (NAMN),然后生物合成烟酸腺嘌呤二核苷酸 (NAAD +) 使用烟酰胺/烟酸单核苷酸腺苷酸转移酶 (NMNAT 1/2/3) 从 NAMN。随后,NAAD +通过使用 ATP 和氨的 NAD +合成酶 (NADS)转化为 NAD + 。
伴随衰老而来的慢性炎症和氧化应激是减少和抑制 NAMPT 介导的 NAD +生物合成的原因。
目前,多项研究表明 NMN(NAMPT 反应产物)能够用于触发 SIRT1 活性。当 NAD +水平不足时,SIRT1 无法阻断缺氧诱导因子 1 α (HIF-1),其水平升高会阻断细胞水平上线粒体和细胞核之间以及脂肪组织之间的通讯和全身水平的下丘脑。由此产生的线粒体和核通讯中断导致线粒体功能迅速降低,从而导致与年龄相关的并发症和疾病的发展。
然而,特定的通讯和线粒体功能可以通过 NMN 作为 NAD 来恢复+前体。衰老时降低 NAD+ 水平的原因和 NMN 的抗衰老活性机制如下图所示。

▲衰老时 NAD+ 水平降低的原因和 NMN 抗衰老活性的潜在机制。DNA 损伤、慢性炎症、氧化应激和增加 NAD+ 消耗酶(sirtuins、CD38/CD157、PARP、TNKS 和 BST)加速 NAD 降解。NAD+ 水平的降低会导致线粒体能量产生的下调,从而导致衰老和各种与年龄相关的疾病。补充 NMN 可以通过生物合成途径恢复体内 NAD+ 水平,逆转衰老过程并预防与年龄相关的疾病。
作为一种高效可行的抗衰老保健产品,NMN可以提高 NAD +水平,从而为普通人群提供长寿。此外,还进行了许多研究来调查 NMN 的潜在抗衰老活性及其适用性和可用性。

老年科学的最终目标是通过更好地管理对人类细胞和组织构成的风险来发现增强自然防御机制和延长健康寿命的方法。随着人们生活水平的不断提高,健康长寿的愿望日益强烈。使用微小分子来减缓衰老过程并增强与衰老相关的结果是目前一个蓬勃发展的研究领域。
目前,抗衰老药物和保健品数量众多,在老年消费者中广受欢迎。随着当前对衰老作为一种自然生物过程的关注,正在进行许多关于长寿的研究,以通过抗衰老干预来了解和管理衰老过程,同时符合老年学和生物老年学方面的要求。
已经进行了许多研究来调查 NMN 作为抗衰老保健产品的前景和功效,使用细胞培养、动物模型和人体临床研究来管理和调节衰老和与年龄相关的并发症和疾病。

NMN是NAD+的前体,也是NAD +生物合成的中间体,通过三种途径实现。NMN是其中两种的中间副产品。由于NAD +消耗酶的活性,体内的NAD +水平会随着衰老而耗尽。NAD +水平的消耗与线粒体能量产生的下调、氧化应激增加、DNA 损伤、认知障碍和炎症性疾病有关。
NMN 作为 NAD +的前体,已被认为可能通过提高体内NAD +水平来逆转这些与年龄相关的并发症并减缓衰老速度。
*特别说明 - 本文仅作资讯科普用途,不能代替医生的治疗诊断和建议,不应被视为对所涉医疗产品的推荐或功效证明。涉及疾病诊断、治疗、康复相关的,请务必前往专业医疗机构就诊,寻求专业意见。